mirror of
https://github.com/System-End/hackpad.git
synced 2026-04-19 22:15:14 +00:00
| .. | ||
| CAD | ||
| Firmware | ||
| PCB | ||
| Production | ||
| case.png | ||
| fits.png | ||
| full.png | ||
| pcb.png | ||
| README.MD | ||
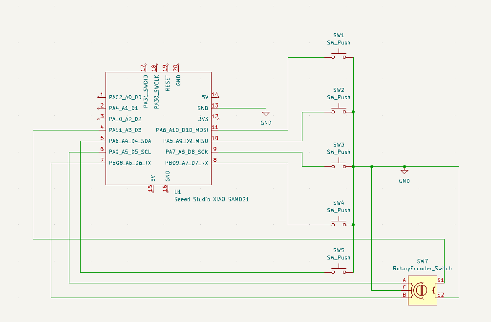
| schematic.png | ||
kropad
A custom 3x2 macropad with a knob/rotary encoder.
It was quite the challenge to design but I feel like I've learned alot from the process. The lack of instructions was frustrating at times but I pushed through. Hopefully I did everything right, cuz I would be very sad if something didn't fit, even with the tolerances. I wanted the rotary encoder for the fine single digit control over the volume. The case has some thick walls cuz I know I will drop it a couple of times and I'd prefer it stay together.
BOM:
- 5x Cherry MX Switches
- 5x Black DSA Keycaps
- 1x EC11 Rotary encoder
- 1x Knob for EC11 (I was told these were available)
- 4x M3x16mm screws
- 4x M3 hex nuts
- 4x M3 Heatset
- 1x Seeed Studio XIAO RP2040
- 1x kropad PCB
Colors
Just in case you need it:
Base - Black
Plate - Red
Keycaps - Black
Here are screenshots showing all the components:
