mirror of
https://github.com/System-End/hackpad.git
synced 2026-04-19 22:15:14 +00:00
| .. | ||
| CAD | ||
| firmware | ||
| PCB | ||
| production | ||
| README.md | ||
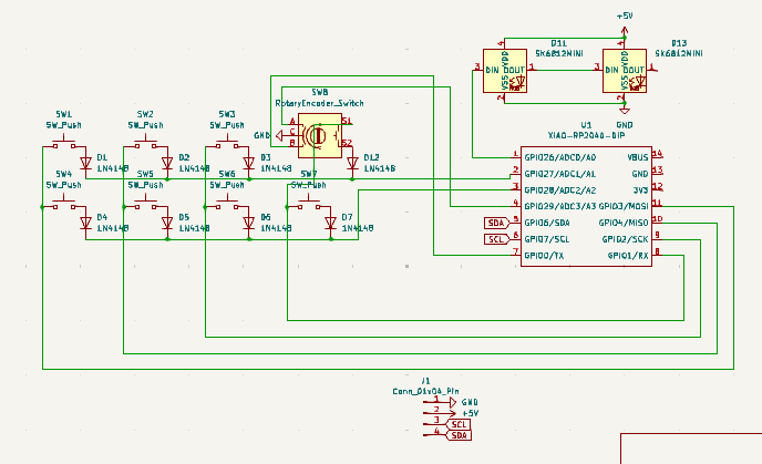
Froppiipad
Specifications:
- 7 keys?
- Spinny EC11 Encoder!
- SK6812 MINI-E LEDs
- 128x32 Screen
- KMK Firmware
PCB
This took a while because ive never made pcbs before but it turned out to be quite fun to do

CAD
Firmware
Made with KMK! You can find it somewhere in the froppiipad folder
BOM
- Seeed XIAO RP2040
- 7x Blank DSA keycaps
- 7x Cherry MX switches
- 1x EC11 Encoder
- 1x 0.91 OLED Display
- 2x SK6812 MINI-E LEDs
- 1x PCB - black
- 8x Through-hole 1N4148 Diodes
- M3x16mm screws
- 3D printed parts
